Diseño Universal en Unidades Dentales: la

Inclusión de Odontólogos Zurdos


Universal Design in Dental Units to Facilitate

Inclusion of Left-handed Dentists




Andrea Nuuxpiaani Aquino Guzmán

Universidad Autónoma de Nuevo León, México


nuuxpiaani.aquino@gmail.com

ORCID: 0009-0001-6386-3204




Liliana Beatriz Sosa Compeán

Universidad Autónoma de Nuevo León, México


liliana.sosacm@uanl.edu.mx

ORCID: 0000-0001-8811-3218




Recibido: 12/08/2024

Aceptado: 11/05/2025















Resumen


En la odontología, la ejecución de las técnicas de trabajo puede representar un reto para los zurdos, debido al diseño de las estaciones de trabajo. Estudios muestran que el 11.12% de los estudiantes zurdos batallan más para adaptarse a equipos y métodos odontológicos diseñados para la población diestra. Aunque existen modelos de unidades dentales zurdas o ambidiestras, estas soluciones elevan los precios, ya que requieren realizar otra línea de producción específica y no son fáciles de compartir con otros colegas; esto no resulta tan costeable. Esto provoca que los consultorios adquieran las unidades dentales convencionales o los odontólogos se adaptan con lo que tengan, en vez de trabajar con ella. El presente artículo de investigación tiene como propósito establecer lineamientos para el diseño de unidades de trabajo que permitan a odontólogos, tanto zurdos como diestros, llevar a cabo sus procedimientos. Para ello, se considera el costo-beneficio y aplica el marco teórico del diseño universal. Se expone la propuesta de una metodología de diseño para el objetivo mencionado, así como el desarrollo del proceso de diseño y la investigación realizada, lo que da como resultado una unidad dental modular conformada por una lámpara, bandeja de instrumental y módulo de aspiración-escupidera. Esta unidad está dividida en elementos independientes, lo que se hace con la finalidad de que cada módulo pueda desplazarse libremente para adaptarse a la lateralidad zurda o diestra del odontólogo. Así, se amplía el espacio de distribución y la unidad logra ser inclusiva en cuanto a oferta y demanda potencial hacia otros modelos.


Palabras clave: unidad dental, zurdo, inclusión, diseño universal.






Abstract


In dentistry, performing work techniques can be challenging for left-handed individuals due to the design of workstations. Studies show that 11.12% of left-handed students struggle more to adapt to dental equipment and methods designed for the right-handed population. Although left-handed or ambidextrous dental unit models are available, these solutions increase costs as they require an additional production line and cannot easily be shared with other colleagues, making them less cost-effective. This results in clinics purchasing conventional dental units or dentists adapting to available equipment rather than working comfortably with it. The purpose of this research article is to establish guidelines for designing work units that enable both left- and right-handed dentists to carry out their procedures while considering cost-effectiveness and applying the theoretical framework of universal design. The article proposes a design methodology for this purpose, as well as the development of the design process and the research conducted, resulting in a modular dental unit consisting of a lamp, instrument tray, and suction-spittoon module, divided into independent elements. The goal is for each module to move freely to adapt to the left or right-handedness of the dentist, expanding the workspace and creating an inclusive solution in terms of potential supply and demand compared to other models.


Keywords: dental unit, left-handed, inclusion, universal design.




Introducción


En el ámbito de la odontología, uno de cada diez profesionales es zurdo (Alnassar et al., 2016). Los odontólogos con lateralidad zurda enfrentan ciertos obstáculos que dificultan el proceso de aprendizaje y desempeño de esta disciplina, ya que no pueden adaptarse fácilmente a las unidades dentales convencionales. En el mercado, existen modelos especializados, como las unidades dentales para zurdos o personas ambidiestras. Sin embargo, estas soluciones elevan los precios, debido a que realizar otra línea de producción específica no resulta tan costeable, lo que provoca que los consultorios adquieran las unidades dentales convencionales para diestros. En consecuencia, los odontólogos zurdos se ven obligados a adaptarse a estas unidades, lo que les exige un esfuerzo adicional para trabajar eficientemente. Además, esto implica una desventaja para ellos.

Aunque la mayoría de ellos se acostumbra a trabajar como si fueran diestros, existe un grupo menor que no logra adaptarse completamente, lo que hace necesario buscar soluciones específicas para ellos.

El propósito de esta investigación es el diseño de una unidad dental que logre una adaptación en el entorno de trabajo de los odontólogos zurdos, que permita que los procedimientos se realicen con la misma eficacia que los profesionales diestros a un costo-beneficio razonable. Además, se busca mejorar su desempeño y fomentar la inclusión en la comunidad odontológica, sin distinciones al momento de realizar sus actividades dentales.

Con la intención de desarrollar una alternativa en la que los usuarios se sientan correctamente involucrados y que, al mismo tiempo, brinde la versatilidad de adaptarse a las necesidades de cada odontólogo, se plantea un diseño basado en los principios del diseño universal. Estos principios priorizan la accesibilidad como un elemento fundamental para lograr un diseño intuitivo.

Bajo este enfoque, no debería existir una diferenciación evidente entre la lateralidad zurda y la diestra. El objetivo no es que cada usuario tenga un diseño exclusivo, sino que la unidad sea integral y se adapte a cualquier tipo de profesional dentista, Además el diseño debe permitir su uso sin requerir cambios significativos ni incrementar los costos.

Por ello, se espera que la unidad dental modular cuente con características que la hagan funcional para ambas lateralidades, para el uso igualitario entre uno y otro. Esto no solo impactará positivamente en el desarrollo de su trabajo, sino que también agilizará los procesos de los zurdos.



Metodología


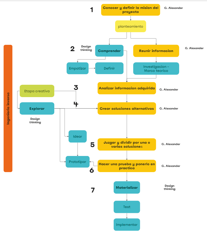
La metodología utilizada para proyectar consistió en la fusión de la metodología basada en C. Alexander (2022), la cual permite buscar soluciones a los diversos factores de un problema con el enfoque práctico del design thinking. Este enfoque está centrado en el usuario, ya que aborda las necesidades reales desde el principio y se valida con usuarios reales. Así mismo, en el proceso de diseño se realizó un análisis comparativo de las unidades dentales existentes en el mercado y, además, se utilizó la técnica de la ingeniería inversa. La justificación de este abordaje se sustenta en que se tiene más de un factor a resolver y es un problema práctico; por ello, la ingeniería inversa permite conocer productos similares en detalle y elaborar una propuesta de mejora.

Para la unidad dental, al ser este un producto ya con varios equivalentes en el mercado, el uso de este tipo de técnicas resulta ideal para mejorar la propuesta. Gracias a ello, se identificaron los aspectos prioritarios en las unidades dentales, para garantizar que sus funciones fueran igual o más eficientes a las actuales.




Figura 1. Metodología del proyecto



A continuación, se muestra un resumen de la investigación que se realizó para el desarrollo del proyecto de diseño. Se comenzó por los antecedentes, donde se tiene que un estudio realizado por Alnassar et al. (2016) demuestra que el 11.12% de los estudiantes zurdos batallan más para adaptarse a los equipos y métodos odontológicos diseñados para la mayoría de la población.

El estudio de Condor (2019) tuvo como objetivo identificar el grado de dificultad en el proceso de adaptación de un zurdo en el ambiente odontológico, al basarse en los principios ergonómicos aplicados en un ambiente clínico de diestros, con un grupo de 30 odontólogos zurdos de Lima. Ahí, presentó datos como que el 87% de los odontólogos se adaptó en la parte instrumental y el 33% no se adaptó a los principios ergonómicos estipulados para diestros. Además, mostró, como conclusión, que el grado de dificultad de un odontólogo zurdo para adaptarse a su instrumental odontológico, sobre todo por los principios ergonómicos de la unidad dental, era alto.

Por otro lado, Rodríguez-Cuellar et al. (2022) analizaron el desempeño de un operador zurdo en una unidad diseñada para personas diestras. Para ello, tuvo la participación de 26 estudiantes diestros y 17 zurdos; de esos 17, el 94.1% afirmó tener dificultades en su desempeño en las unidades odontológicas para diestros. Todos los participantes afirmaron tener dificultad al disponer de los equipos e instrumentos situados en la bandeja instrumental, el sistema de aspiración y el pedal, Mencionaron que estos implementos “están al revés”, debido a que les resultaba difícil desenvolverse en el proceso de atención con el paciente. Los estudiantes zurdos que realizaron sus prácticas en la unidad de atención odontológica mostraron que retrasaban su trabajo en las unidades odontológicas que estaban habilitadas.




Figura 2. Comparación de dificultades entre operador zurdo (1) y diestro (2)

Nota. Tomado de Rodríguez y González (2023), sobre las distribuciones en la accesibilidad durante el trabajo odontológico de estudiantes zurdos (1) y diestros (2).




Diseño universal como estrategia de inclusión


El diseño universal es la guía del alcance de la accesibilidad y sugiere hacer todos los elementos y espacios accesibles y utilizables por toda la gente, hasta el máximo grado posible (Estrada, 2017).

Este autor, a lo largo de siete principios, resalta la prioridad que se le debe dar al usuario, sin distinción alguna. Para lograr que el proyecto sea accesible para ambas lateralidades de los dentistas, se tomaron tres principios que generan la igualdad en el ámbito odontológico: El primero (uso equiparable) buscará la igualdad de uso en las unidades dentales; el segundo (flexibilidad de uso), implementar las preferencias de uso de los zurdos en su área de trabajo; y el tercer principio (poco esfuerzo físico) busca reducir el esfuerzo físico, lo que beneficia la realización de procedimientos dentales y evita esfuerzos adicionales debido a malas posiciones de trabajo.

Estos principios son primordiales para este proyecto. El enfoque en estos principios se debió a que, al hacer una observación de las unidades dentales existentes en el mercado, son los principios que están menos presentes. Esto ocurre, sobre todo, con el segundo principio sobre el uso flexible, ya que ahí se habla sobre cómo se debe acomodar el producto a un amplio rango de preferencias y capacidades individuales. Se deben ofrecer posibilidades de elección en los métodos de uso, como se puede observar en la Figura 2. Lastimosamente, este principio no es bien aplicado para los odontólogos zurdos, lo que provoca que su uso, además de no ser flexible, deje de ser sencillo para el operador. Esto brindó una pauta de por dónde podría ir el diseño de este proyecto.



Análisis sobre el uso e interacción con las unidades dentales


Como parte del proceso de diseño, en la fase de investigación, se realizó una serie de análisis de las unidades dentales y sus partes. Uno de los análisis primordiales fue el análisis de usuario; para ello, se ejecutó un sondeo de opinión a diez estudiantes y egresados zurdos de la facultad de odontología de la Universidad Autónoma de Nuevo León, escuela en el norte de México. Ahí, se recopiló que, efectivamente, el 70% de los odontólogos zurdos tuvo la necesidad de tener que acostumbrarse a usar la mano derecha para hacer procedimientos dentales. Además, definitivamente, el 100% está de acuerdo en que los zurdos requieren mayor esfuerzo en su profesión y para usar los espacios de las unidades.

Los tratamientos odontológicos que más se generaron problemas, según los odontólogos zurdos encuestados, fueron:

Las áreas en donde se tenía la necesidad de encontrar una solución tenían que ver con el braket de la unidad. Se buscaba que este no interfiera al odontólogo al momento de querer obtener un instrumento sin molestar al paciente. En la Figura 3, se resaltan los puntos críticos en donde surgen los problemas de uso que se encontraron.




Figura 3. Hallazgos puntos críticos donde surgen problemas en las unidades dentales



Por otro lado, en el análisis del mercado, se obtuvo que, si bien existen modelos personalizados de unidades dentales para zurdos o personas ambidiestras, estas soluciones elevan los precios, por el hecho de que es necesario realizar una producción específica. Esto provoca que no sea costeable adquirir un modelo de estos como primera opción cuando se tiene odontólogos de ambas lateralidades. Por lo tanto, se considera que se debe realizar un estudio morfológico para producción óptima, así como materiales y tecnologías asequibles basadas en similares de bajo costo. Asimismo, se buscó un modelo de negocio rentable, por lo que el diseño orientado a la venta de partes individuales y el hacer el diseño personalizable o expandible según distintas necesidades serían opciones viables a considerar para este tipo de proyectos.



Resultados y Conceptualización del Proyecto


La estrategia de solución que se propone a partir del estudio consiste en una reestructuración de la unidad dental, con concepto de modularidad para configuraciones flexibles que optimicen costos (Figura 4). Como su nombre lo dice, la unidad dental se divide a partir de módulos, los cuales consisten en los elementos más importantes de la unidad dental: el área de la lámpara (Figura 5), área de la bandeja instrumental (Figura 6) y el área de aspiración escupidera (Figura 7). Con esta nueva característica de la unidad dental, se pretende mejorar el trabajo para los odontólogos zurdos, al lograr que su dinámica de uso se acople según la lateralidad de la persona. Esto hace que el trabajo de la unidad sea dinámico, al momento de realizar los distintos tipos de procedimientos dentales.



Figura 4. Unidad dental modular



El primer módulo (Figura 5) se conforma por el área de la lámpara. Este módulo tiene una lámpara ajustable que puede acomodarse a distintas alturas, que dependen del paciente o del tratamiento dental. La lámpara está conectada a la red eléctrica y cuenta con un brazo ajustable en distintas alturas, iluminación entre 300 y 500 lux, agarradera, ruedas con seguro y salida de cables eléctricos.



Figura 5. Módulo lámpara



El segundo módulo (Figura 6) es la bandeja instrumental, que se conforma por dos áreas: área para el instrumental y área para herramientas con mangueras. Al ser independiente, esta parte de la unidad no requiere un soporte fijo, lo que permite un ajuste según las preferencias del usuario y evita la incomodidad para los odontólogos zurdos, al evitar el cruce de las mangueras. El motor es electromecánico, controlado por circuitos eléctricos y electrónicos para la transmisión de potencia mecánica del compresor. Cuenta con una estructura interna hecha con ángulos de pulgada y media, lo que refuerza el módulo como apoyo del peso del producto. Entre sus detalles, se encuentra un panel de luz LED para visualizar las radiografías de los pacientes, un área para colocar el instrumental en las bandejas, un área para colocar las herramientas de manguera, agarraderas y ruedas con seguro.





Figura 6. Modulo bandeja instrumental



El último elemento (Figura 7) es el módulo de aspiración-escupidera, que se conforma de dos áreas: área de aspiración con manguera y área de escupidera. Estos elementos, al ser giratorios, ya no ocasionan que los odontólogos zurdos tengan obstrucciones con la escupidera al realizar su tratamiento, lo que evita que tengan que cruzar las mangueras de aspiración por encima del paciente. Su estructura interna se conforma de PTR de 1 pulgada de aluminio, cubierto con láminas de aluminio de 3 mm por toda su forma. Su área de escupidera y el área de aspiración con mangueras están conectadas con los vasos separados de líquidos, donde el agua purificada o residual tiene un vaso designado que se puede retirar cuando sea necesario. Entre sus detalles, también cuenta con agarraderas, espacio para el paso de mangueras y ruedas con seguro.




Figura 7. Módulo aspiración escupidera




Estudio Ergonómico de la Propuesta


Al ser una unidad dental modular, su ergonomía y dinámica de uso se adaptan según la lateralidad del odontólogo, ya que los módulos permiten que los usuarios se acomoden según sus necesidades. En la Figura 8, se observan las diferentes situaciones a las que se puede enfrentar el dentista al utilizar la unidad. Al hacer que los elementos sean independientes, se permite ajustar su disposición según el procedimiento dental a realizar, lo que optimiza el uso del equipo. En la Figura 9, se presenta la distribución de la unidad según la lateralidad. Se logra la misma movilidad y espacio para un odontólogo zurdo que para uno diestro.




Figura 8. Ergonomía de la unidad dental





Figura 9. Acomodo de la unidad según la lateralidad



Sobre los procesos y materiales de la unidad dental, una de las opciones viables era la de las aleaciones de aluminio, debido a que el aluminio es un material de buena calidad y beneficioso que reduciría costos y cumple con la función de ser un material aceptable para su uso en el área de odontología. Además, para el mantenimiento y limpieza de la propuesta, los módulos cuentan con compuertas que se pueden retirar y colocar de nuevo cuando sea necesario de usar; al ser un producto para el área de la salud, los materiales cuentan con recubrimiento de esmalte alquídico, el cual se considera para respetar la NOM-005-SSA3-2018, que establece los requisitos sobre el equipamiento de la atención médica y odontológica.



Validación de la propuesta


Para la validación de la unidad, se utilizaron técnicas y enfoques para determinar si el concepto generado era viable, factible y funcional para el usuario. Este ejercicio de comprobación ayudó a afinar el concepto. Se realizaron modelos y comunicación proyectual para mostrar a expertos la propuesta y recabar retroalimentación. Entre los resultados, se encuentran los siguientes:

Para validar la viabilidad de la propuesta, se tuvo una entrevista con el licenciado Roberto Piñeyro Luna, odontólogo zurdo con maestría en Ciencias de Salud Pública. En la entrevista, se le presentó la propuesta y comentó sobre la funcionalidad que tendría en el mercado. En general, el Lic. Roberto validó la propuesta como una opción viable. En sus propias palabras, dijo: “Así como lo modelaste… puede ser útil, porque no siempre se utilizan todas sus partes, dependiendo del trabajo; a veces solo se usa la propia charola o la lámpara, lo cual beneficia al espacio y a las personas que te están asistiendo”.

Para evaluar la aceptación de la propuesta presentada, se envió un instrumento de validación a profesionales del ámbito odontológico de ambas lateralidades, para comprobar su viabilidad, mediante el formulario digital de Google Forms. En el sondeo participaron 53 odontólogos divididos en 11 zurdos, 33 diestros y 2 ambidiestros. Sus resultados fueron los siguientes:

Estas respuestas fueron importantes para la validación del proyecto, ya que comprobó la efectividad e interés que puede generar la propuesta en la comunidad de dentistas. Además, al ser implementada en el mercado, tiene el potencial de ser considerada como una opción de compra inclusiva. Asimismo, los usuarios comentaron que se destaca el hecho de que el producto fuera seguro de mover para ellos y brindar comodidad, como las unidades dentales ya existentes.



Proyección de viabilidad de costos


Parte del valor de la propuesta consiste en que sea un diseño de bajo impacto en los costos, por lo que se cuida que la forma en que está diseñado intervenga, para que los costos de producción se reduzcan o se mantengan en un precio promedio del mercado. Esto asegura que estas unidades serán viables en este sentido.

Se propone que el producto tenga la posibilidad de su venta en conjunto e individual, gracias a su diseño modular. Esto puede generar ventas mayores, si se necesita un módulo extra en su compra; además, su precio se puede reducir por el tipo de fabricación proyectada.

Se realizó una cotización con aproximados de precios que consideran los costos de materia prima, mano de obra e insumos. El equipamiento de maquinaria se omitió, por ser similar a los que se usan para la producción de unidades convencionales. Al hacer los cálculos, se puede decir que el producto cumpliría con su meta de lograr una unidad dental que integre a ambas lateralidades sin exceder los costos de una unidad dental promedio. Según comparativas con otras ya existentes, se maneja en un valor promedio a las demás unidades o hasta un poco menor. En la Figura 10, se puede apreciar una comparativa de precios expresada en pesos mexicanos.





Figura 10. Comparación de precios unidades dentales del mercado y propuesta de diseño



Esto respalda el objetivo de mantener un costo equitativo para la unidad y facilitar la inclusión de odontólogos con distintas necesidades de acomodos. Además, incorpora principios de diseño universal.




Discusión y Conclusiones


En este ejercicio de diseño, se pudo constatar la importancia del diseño universal para el abordaje de proyectos enfocados en la inclusión de las personas, no sólo desde la perspectiva de la lateralidad predominante de sus cuerpos, sino también en sus necesidades disciplinares, así como económicas. Se observa cómo una metodología de diseño puede guiar al proyecto, de tal manera que sea posible innovar bajo los fundamentos de los datos, análisis y observaciones.

Un punto a resaltar es el lograr que, a partir de la etapa de investigación del proceso de diseño, se haya llegado a un concepto que permite tanto la versatilidad requerida, la inclusión y un modelo de negocio viable de estas unidades. La modularidad en este tipo de proyectos permite adaptarse a las necesidades específicas de cada profesional y de cada procedimiento, lo que garantiza un espacio de trabajo óptimo y funcional. La modularidad añade, además, capacidad de personalización y convierte a los elementos en una herramienta indispensable para cualquier clínica dental moderna.

El desarrollo completo de esta propuesta y su potencial para ser patentada y producida para su venta representan un paso importante en la evolución de la odontología. Estas unidades no solo facilitan el trabajo diario de los odontólogos, sino que también contribuyen al avance y mejora continua de la práctica odontológica en beneficio de la comunidad.

Por tanto, los lineamientos generales que se sugieren para el diseño de las unidades dentales con diseño universal consistirían en los siguientes cuatro:

  1. Los principios del diseño universal que tienen mayor incidencia para la mejora de las unidades serían los siguientes: Uso equiparable, que en este ejercicio se logró con la propuesta de la división en módulos independientes, lo que permite que tanto odontólogos zurdos como diestros puedan configurar el espacio de trabajo de forma similar y eliminó la necesidad de unidades exclusivas y costosas; Flexibilidad de uso, pues en este caso cada módulo (lámpara, bandeja instrumental y aspiración-escupidera) puede desplazarse libremente y ajustarse a las preferencias individuales del odontólogo zurdo en su área de trabajo, lo que le permite adaptarse a los diferentes procedimientos dentales; finalmente, está el principio de Poco esfuerzo físico que aquí se logró al permitir una disposición ergonómica de los módulos, lo que reduce la necesidad de movimientos forzados o posturas incómodas para los profesionales zurdos y facilita la realización de los procedimientos dentales.
  2. La modularidad es un concepto que aporta soluciones para los principios mencionados, así como para dar opciones flexibles en cuanto a ventas y ajuste a prácticas específicas de cada especialidad o tipo de consultas.
  3. No es imperante, en estos casos, el modificar funciones internas de los aparatos. La ingeniería inversa resulta una buena herramienta para la adaptación y modificación de aspectos funcionales, sin necesidad de empezar de cero.
  4. La validación por expertos en este tipo de casos provee información necesaria para realizar ajustes más precisos a los conceptos, más que otras técnicas de validación, puesto que reconocen las técnicas y las áreas de oportunidad en la usabilidad de los productos.

Las implicaciones de adoptar este tipo principios y prácticas en el diseño de unidades dentales pueden derivar en la mejora de la relación costo-beneficio, ya que podría eliminarse la necesidad de comprar unidades específicas para zurdos en consultorios y escuelas de uso de equipo compartido y proporcionar la facilidad de compartir la unidad entre profesionales de diferente lateralidad. Las implicaciones pueden ir más allá de las comerciales, ya que, en cuanto a la inclusión educativa, se puede llegar a facilitar el aprendizaje y la formación de estudiantes zurdos o reducir la curva de aprendizaje y la frustración que experimentan algunos estudiantes.

Queda de manifiesto la importancia de la inclusión en el diseño de equipos médicos que siguen la lógica de diseño universal, así como la relevancia de adaptar metodologías de diseño que ayuden a llevar, de manera eficiente y eficaz, las soluciones para este tipo de proyectos.




Declaración de conflicto de intereses: Los autores declaran no tener conflictos de interés.

Declaración de contribución de los autores: A continuación, se menciona la contribución de cada autor, en correspondencia con su participación, utilizando la Taxonomía Crédit:



Referencias


Alnassar, S., Alrashoudi, A. N., Alaqeel, M., Alotaibi, H., Alkahel, A., Hajjar, W., ... y Meo, S. A. (2016). Clinical psychomotor skills among left and right handed medical students: are the left-handed medical students left out?. BMC medical education, 16, 1-7. https://doi.org/10.1186/s12909-016-0611-7

Buildings and Cities, Steadman, P. (25 de Abril de 2022). Christopher Alexander and ‘Notes on the Synthesis of Form’. https://www.buildingsandcities.org/insights/commentaries/christopher-alexander-synthesis-form.html

Diario Oficial De La Federación (09 de Julio de 2020). NORMA Oficial Mexicana NOM-005-SSA3-2018, Que establece los requisitos mínimos de infraestructura y equipamiento de establecimientos para la atención médica de pacientes ambulatorios. https://dof.gob.mx/nota_detalle.php?codigo=5596456&fecha=09/07/2020#gsc.tab=0

Diego Condor, C. Y. (2019). Grado de dificultad en el proceso de adaptación del odontólogo zurdo basado en los principios ergonómicos odontológicos en un ambiente clínico diseñado para diestros. [Tesis de Licenciatura, Universidad Nacional Federico Villareal]. https://hdl.handle.net/20.500.13084/4168

Estrada, R. S. (2017). Pensar y diseñar en plural. Los siete principios del diseño universal. Revista digital universitaria, 18(4). http://www.revista.unam.mx/vol.18/num4/art30/index.html

Rodríguez Cuellar, Y. y González Cardona, Y. (2023). Desempeño del operador zurdo en una unidad odontológica diseñada para diestros. Archivos Venezolanos de Farmacología y Terapéutica, 41(11), 804-808. https://doi.org/10.5281/zenodo.7522430